社会育人,育社会人
服务大厅
登录注册
服务大厅
个人门户
退出登录
注册
文章页导航
首页
|
中心概况
中心简介
机构设置
中心荣誉
服务热线
品牌活动
精品社团
历年信息
|
中心新闻
中心动态
通知公告
媒体报道
精彩视频
活动直播
交流来访
|
兴趣课程
课程介绍
政策约定
|
活动天地
体验阵地
主题教育
社团动态
研学交流
|
教研动态
政策信息
教研活动
教师风范
|
党群之家
理论学习
党群活动
|
少先队园地
理论学习
少先队活动
少先队阵地
红领巾争章
|
家门口青少年宫
|
学员风采
学员作品
学员获奖
|
财务公开
预决算公开
采购公告
其他
|
人才招聘
|
服务大厅
|
联系我们
服务热线
媒体矩阵
中心地图
首页
>
活动天地
>
主题教育
活动天地
体验阵地
主题教育
社团动态
研学交流
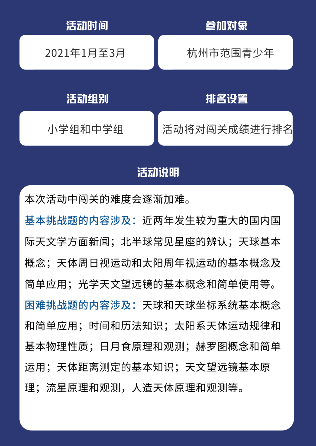
【科技活动】“天文知识大闯关”网络答题活动
来源:
科技部
作者:
薛梦瑶
部门:
科技部
发布日期:
2021-01-28
浏览次数:
2,793
字体:
大
中
小
上一篇
下一篇
供稿
|
窦晓君
编辑
|薛梦瑶
审核
|刘晖、何振宇
扫一扫在手机打开当前页
上一篇:
【科技活动】“濒危动物”需要你的关注!
下一篇:
2020世界青年科学家峰会科学大使活动在杭州青少年活动中心圆满举行
相关文章
版权所有:杭州青少年活动中心
主办单位:杭州青少年活动中心
地址:浙江省杭州市西湖区昭庆寺里街22号
电话:0571-86510249
传真:86-571-85821012
法律声明
网站地图
浙ICP备07000455号-1
浙公网安备33010602001677号
您是第15436811位访问者
打开微信扫一扫